Cryopreservation is the most effective method for long-term preservation of biological materials. With the rapid development of clinical medicine, the demand for "ready-to-use" large-scale tissues and organs preservation has risen sharply.
Vitrification cryopreservation (-120°C to -196°C) is an ideal solution to overcome the limitations of current short-term organ preservation (typically only hours to days), holding the potential for long-term or even permanent organ storage. However, real organs possess complex multi-level vascular networks and heterogeneous characteristics. The thermal conductivity of biological tissue itself is extremely low.
A research team led by Prof. RAO Wei and Prof. LIU Jing from the Technical Institute of Physics and Chemistry, CAS, also the State Key Laboratory of Cryogenic Science and Technology, has developed a flexible liquid metal cryoprotectant (LMP) composed of a gallium-indium alloy mixed with polyvinylpyrrolidone. It provides theoretical and technical support for the construction of scalable organ banks and the development of clinical organ transplantation, promising a high-performance cryopreservation method.
The study was published in Matter on March 30.
During the ultra-rapid cooling and rewarming processes, enormous temperature gradients can easily occur between the interior and surface of the organ. The unsteady heat transfer not only leads to uncontrollable ice crystal formation, but also triggers massive thermal stress, causing macroscopic "thermal cracking" of the organ. Traditional heat transfer methods, which rely solely on external metal foil wrapping or the perfusion of magnetic nanoparticles, have consistently failed to overcome this heat transfer "chasm". It is because of the high contact thermal resistance and uneven distribution of internal heat sources.
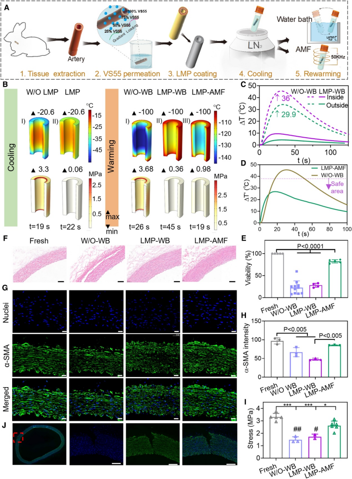
Based on LMP, by applying "interventional enhanced heat transfer" strategy, the thermal conductivity of material could reach at 9.3 W/m·K. It is almost 10 times higher than traditional nanowarming solutions. The LMP adheres snugly and seamlessly to the irregular surfaces of organs, drastically reducing the contact and interfacial thermal resistance that is inevitable with traditional rigid metal materials.
LMP could also bring out superior electromagnetic thermal properties to enable uniform volumetric heating when perfused into the complex vascular networks of organs. “The new cross-scale synergy improves the ‘surface plus volume’ heat transfer model. It fully opens up heat transfer paths inside and outside the organ. With gelatin as a transition layer, we can quickly remove and efficiently recycle the high-thermal-conductivity LMP. It is much safer biologically and more suitable for clinical use.” Prof. RAO’s team introduced.
Besides, the team validated the effectiveness of the research across multi-scale biological samples systematically. In the vitrification preservation (-196°C) experiments of skin and blood vessels, the post-rewarming viabilities of skin increased by 1.7 times, and vascular tissues increased by 3.6 times. And the transplanted skin demonstrated even stronger self-healing capabilities.
The study also attempted the cryopreservation of a medium-sized model animal organ with a highly complex structure—the 10mL-scale rabbit kidney. During cooling and rewarming, the maximum surface temperature variation was cut by 10 to 41.9°C, with thermal stress decreased by two orders of magnitude.
This work was supported by the Strategic Priority Research Program of the Chinese Academy of Sciences, the National Natural Science Foundation of China, TIPC Director Fund, and the China Postdoctoral Science Foundation.

Figure 1. Liquid metal cryoprotectants mediated multi-scale interventional enhanced heat transfer

Figure 2. Liquid metal mediated interventional enhanced heat transfer.

Figure 3. Results of liquid metal mediated IHT for the skin cryopreservation and transplantation.

Figure 4. Results of liquid metal mediated IHT for the artery cryopreservation.

Figure 5. Results of liquid metal mediated IHT for the kidney cryopreservation and allogeneic transplantation.
https://doi.org/10.1016/j.matt.2026.102764
NEWS